overleaf template galleryLaTeX templates and examples — Recent
Discover LaTeX templates and examples to help with everything from writing a journal article to using a specific LaTeX package.

LaTeX template for the EPJ Web of Conferences Journal. You should first read the "Main User's Guide" (webofc-doc.pdf) to get an overview of special instructions concerning the Web of conferences journal. Alternatively to reading the entire documentation, it is also possible to proceed by merely filling out the template and then looking up additional commands as needed. Copyright / Published by: EDP Sciences http://www.edpsciences.org

Experimentalphysik 6: Festkörperphysik

Thesis Template for NJUPT undergraduate students.

This template attempts to improve and standardize the bill writing process for senators in the Student Government Association at Elon University. This template should be used during the bill writing, editing, debating, and voting processes.

一个简单且方便使用的Beamer主题。 可以修改logo,颜色,进行个性化定制。

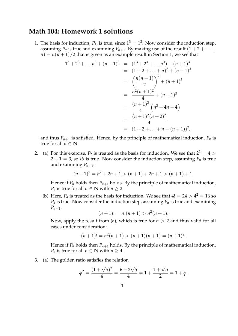
Sample LaTeX files for homework questions, with solutions, created by Chris Rycroft. Source: http://people.seas.harvard.edu/~chr/104.S12/hw/ This example was originally published on ShareLaTeX and subsequently moved to Overleaf in October 2019.

Third Year (T.E.) Mini Project Report Template made by me for submission in case of SDL (SPPU B.E. 2015 Pat.)

(Um bom exemplo de paper no estilo LNCS em português do Brasil) Esse trabalho analisa o efeito da aplicacão de diferentes valores nos parâmetros para resolução de problemas usando algoritmos genéticos. Um algoritmo simples é usado em um problema trivial permitindo um grande número de experimentos em pouco tempo e simplificando a análise.

Plantilla de Tesis UDG, para la licenciatura en física
\begin
Discover why over 20 million people worldwide trust Overleaf with their work.