overleaf template galleryLaTeX templates and examples — Recent
Discover LaTeX templates and examples to help with everything from writing a journal article to using a specific LaTeX package.

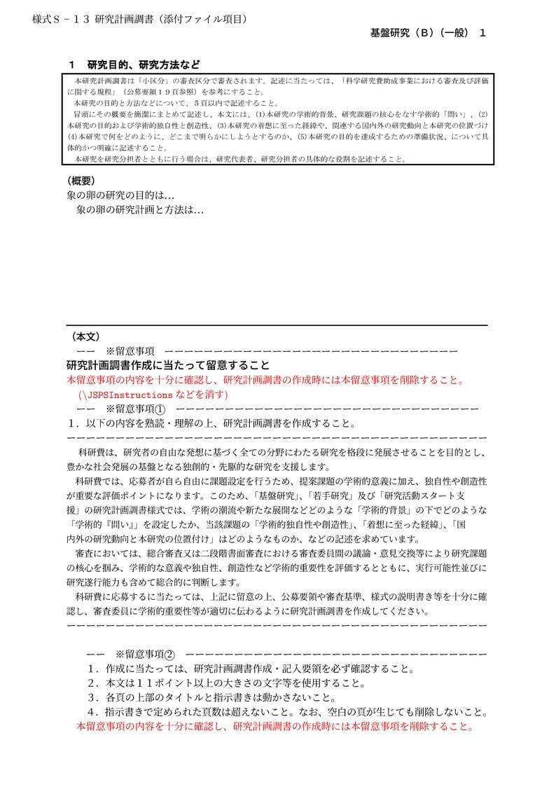
山中 卓 (大阪大学 大学院理学研究科 物理学専攻)先生が作成された科研費LaTeXを、坂東 慶太 (名古屋学院大学) が了承を得てテンプレート登録しています。 詳細はこちら↓をご確認ください。 http://osksn2.hep.sci.osaka-u.ac.jp/~taku/kakenhiLaTeX/

Uno de los fenómenos más extendidamente estudiados y considerados en la Cosmología Observacional es el corrimiento al rojo. En particular, el corrimiento al rojo gravitacional es la tendencia de la luz proveniente de los cúmulos de galaxias (galaxy clusters en inglés) a correrse hacia el rojo en su espectro electromagnético que llega a la Tierra, debido a los pozos de potencial gravitacional que traspasa a la hora de desplazarse hasta nosotros. Se sabe que este corrimiento es proporcional a estas diferencias del potencial gravitacional entre una y otra región dentro de los cúmulos, y es más observado sobretodo en aglomeraciones más densas de estrellas; por lo cual está considerado como fenómeno de gran escala en cosmología. En años recientes (Wojtak, 2011) (Croft, 2013), se ha mostrado cómo la fenomenología del corrimiento al rojo gravitacional va de la mano con lo propuesto por la teoría de la Relatividad General de Einstein, ya con un siglo de antigüedad, y su vertiente contemporánea más exitosa dentro de la cosmología: el modelo ΛCDM. Teorías modificadas de la gravedad como f(R) y MOND-TeVeS se han prestado a comparaciones en los últimos años. Se describe pues aquí un poco de los resultados de estos análisis comparativos recientes, para corrimientos al rojo gravitacionales de cúmulos de galaxias.

A book template styled after Einstein's "Relativity". Includes styling examples for page numbering, sections and subsections, equations, numbers, and more.

Lesvoorbereidingsformulier voor vakdidactiek fysica binnen de Educatieve master Wetenschappen & Technologie aan de KU Leuven. Gebaseerd op Lesvoorbereidingsformulier vakdidactiek informatica KU Leuven door Jesse Hoobergs

Modèle pour les rapports de stages de l'IUT de Lille - département informatique.

山中 卓 (大阪大学 大学院理学研究科 物理学専攻)先生が作成された科研費LaTeXを、坂東 慶太 (名古屋学院大学) が了承を得てテンプレート登録しています。 詳細はこちら↓をご確認ください。 http://osksn2.hep.sci.osaka-u.ac.jp/~taku/kakenhiLaTeX/

山中 卓 (大阪大学 大学院理学研究科 物理学専攻)先生が作成された科研費LaTeXを、坂東 慶太 (名古屋学院大学) が了承を得てテンプレート登録しています。 詳細はこちら↓をご確認ください。 http://osksn2.hep.sci.osaka-u.ac.jp/~taku/kakenhiLaTeX/

A template for MA981 Dissertations in the School of Mathematics, Statistics and Actuarial Science.

在北师大刘家俊的版本上修改https://cn.overleaf.com/latex/templates/bei-shi-da-beamermo-ban/mrnkpjstbhxc
\begin
Discover why over 25 million people worldwide trust Overleaf with their work.