overleaf template galleryLaTeX templates and examples — Recent
Discover LaTeX templates and examples to help with everything from writing a journal article to using a specific LaTeX package.

Modelo de relatório de estágio na forma de artigo científico, tendo como base os Template da SBC.

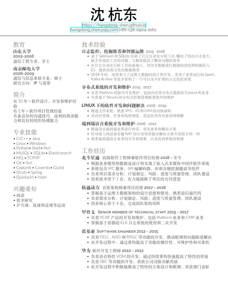
Anirban Bhattacharya's résumé as a Electrical Engineer Fresher. Created using the Forty Seconds CV template.

First abstract algebra home work.

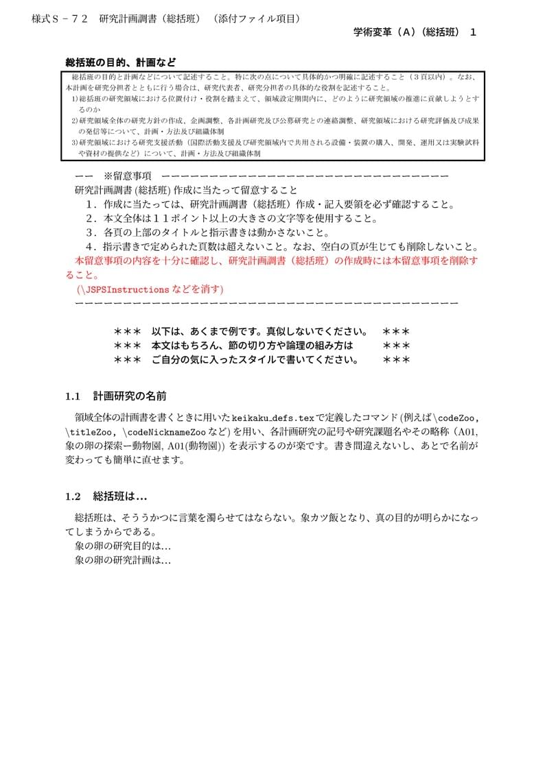
山中 卓 (大阪大学 大学院理学研究科 物理学専攻)先生が作成された科研費LaTeXを、坂東 慶太 (名古屋学院大学) が了承を得てテンプレート登録しています。 詳細はこちら↓をご確認ください。 http://osksn2.hep.sci.osaka-u.ac.jp/~taku/kakenhiLaTeX/

Modelo de apresentação para projetos de pesquisa em editais da PROPP/UFJF

LaTeX template for paper submissions to AIMC 2022

Linux Distribution

Template for International Journal of Pattern Recognition and Artificial Intelligence - IJPRAI. Downloaded from the IJPRAI homepage.

Basic template for German letters according to the DIN 5008 standard It is building on scrlttr2, so everything should be pretty much self explaining. For contributing, see https://github.com/ckuenzle/din5008-letter. License: MIT
\begin
Discover why over 25 million people worldwide trust Overleaf with their work.