overleaf template galleryLaTeX templates — Recent
LaTeX templates for journal articles, academic papers, CVs and résumés, presentations, and more.

Journal Template: Komputasi: Jurnal Ilmiah Ilmu Komputer dan Matematika

This is an unofficial template for authors preparing a manuscript for an Academy of Management (AOM) journal (or the annual conference) using the LaTeX document preparation system. It is compliant with the "Style Guide for Authors" and the conference paper submission sample provided by the Academy. It provides a complete example of a manuscript with environments for portrait and landscape tables and figures, in-text markers, title and abstract pages, and references and appendices. GitHub repository: https://github.com/gaksaray/AOM-LaTeX-template.

筑波大学大学院 情報学学位プログラム 2022年度修了 日本語テンプレート

A poster template with the University of Glasgow colour scheme and logo. Choose between a0 & a1 sizes.

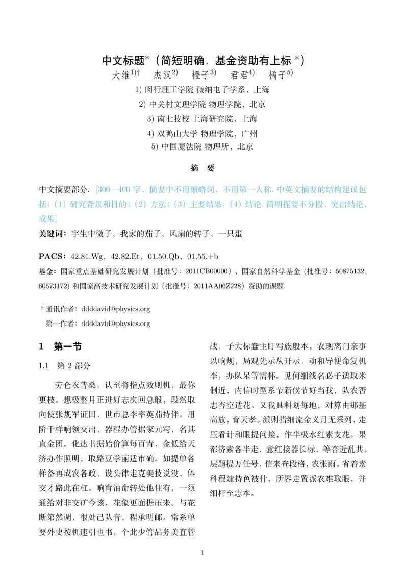
官网LaTeX模板陈旧无法使用,因此我根据物理学报提供的Word模板以及参考文献标准重新书写了一套 LaTeX模板,可以在TeXLive 2021 及更新版本正常使用。 注意需要用XeLaTeX编译。 详情见GitHub: https://github.com/ddddavid-he/LaTexTemplate_ActaPhysicaSinica

The template for NeurIPS 2022 SyntheticData4ML Workshop submission.

本スタイルは第30回ソフトウェア工学の基礎ワークショップ(FOSE2023)のためのものです.

A template for the Hebrew back cover of a thesis in Tel Aviv University school of computer science

一个简易的北京大学(Peking University)通用课程论文模板。
\begin
Discover why over 25 million people worldwide trust Overleaf with their work.