overleaf template galleryLaTeX templates — Recent
LaTeX templates for journal articles, academic papers, CVs and résumés, presentations, and more.

Hudson School Lab Report Template

Biostatistics publishes papers that develop innovative statistical methods with applications to the understanding of human health and disease, including basic biomedical sciences. Papers should focus on methods and applications. This template may be used to prepare your submission to Biostatistics. It contains an example article which shows how to include text, figures and references. To begin writing your article, simply click the 'Open as Template' button above. For more information on the journal's requirements, please see their author guidelines. Title, authors and affiliations, summary, keywords the body of the manuscript, acknowledgements, a short section describing the Supplementary Materials, and the references (excluding tables and figures) should not exceed 25 manuscript pages in the draft mode of the template. When you are ready to submit your manuscript please click the Submit to Journal button in the Overleaf editor and follow the instructions provided. Your files will be transferred automatically, without the need for you to download and re-upload any files, and you'll be taken directly to the Biostatistics submission site to complete your submission. We hope you find Overleaf useful for your Biostatistics submission, and please let us know if you have any feedback. If you're new to Overleaf, we've provided a short tutorial video to help you get started.

This is an example of using geopreport.cls for writing Geophysics reports.

LaTeX brochure: A publicity flyer for LaTeX (originally by Peter Flynn) The document is designed as a publicity flyer for LaTeX, but also serves as an interesting showcase of what LaTeX can do. The flyer is designed for printing, double-sided, on A3 paper, which would then be folded once. This version on Overleaf uses the venturis font package in place of the commercial Warnock Pro and Aller fonts. Some minor modifications were done on the original so that the brochure fits on 4 pages.

Template za izvještaje za studente Elektretehničkog fakulteta u Sarajevu

Modelo de artigo de periódico da PUC Minas proposto pelo professor Hugo de Paula da PUC MG - Unidade São Gabriel

Этот шаблон документа разработан в 2014 году Данилом Фёдоровых (danil@fedorovykh.ru) для использования в курсе «Документы и презентации в \LaTeX», записанном НИУ ВШЭ для Coursera.org: http://coursera.org/course/latex. Исходная версия шаблона — https://www.writelatex.com/coursera/latex/4.2

This is an example document for the achemso document class, intended for submissions to the American Chemical Society for publication. For more information on preparing your manuscript for submission to ACS Publications, please see their resource center.

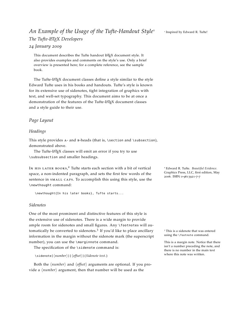
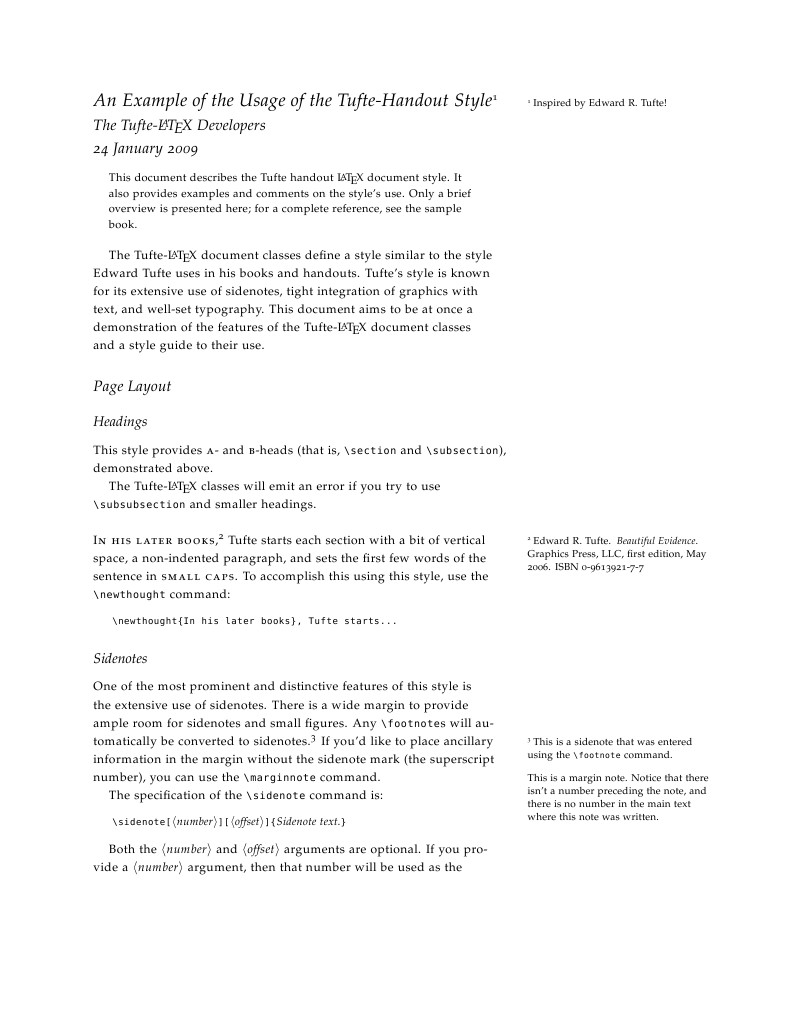
Edward Tufte is a pioneer in the field of data visualization, and his works inspired the creation of two LaTeX classes for books and handouts. Here we present the excellent sample handout produced by the The Tufte-LaTeX Developers pre-loaded into Overleaf (formerly writeLaTeX) for you to use as a starting point for your own work. Simply click on the button above to use Overleaf to create and edit your handout - there's nothing to install and no sign up required. When you're finished, why not use our integrated publish to figshare option to publish your work freely online. Click here if you'd like to try the corresponding Tufte book design on Overleaf. PS: If you're new to LaTeX, our free online LaTeX course covers all the steps you need to get you started.
\begin
Discover why over 25 million people worldwide trust Overleaf with their work.