overleaf template galleryLaTeX templates and examples — Recent
Discover LaTeX templates and examples to help with everything from writing a journal article to using a specific LaTeX package.

Thesis template for the Astrophysics and Cosmology Master degree programme at the Alma Mater Studiorum University of Bologna.

Template for Bachelor's Thesis in Engineering Physics at Uppsala university. Must be compiled with XeLaTeX or LuaLaTeX (not compatible with pdfLaTeX).

This template serves as the designated thesis format for B. Sc. Engineering students within the Department of Electronics & Telecommunication Engineering (ETE) at RUET. With minor modifications, students from other departments can also utilize this template for their thesis.

Template TCC Unisinos - Engenharia Elétrica

This project provides a template for creating a thesis that complies with the presentation standards of the École des Hautes Études en Sciences Sociales (EHESS). Modèle de thèse conforme aux normes de présentation de l'École des Hautes Études en Sciences Sociales (EHESS).

A fork of Gemini beamer poster theme with the University's core colour palette. Includes the University of Oxford's logo. See https://github.com/anishathalye/gemini for the original. This is an unofficial version and is not officially affiliated in any way with Oxford University.

This version of the Gemini LaTeX beamerposter theme, adapted for Ludwig Maximilian University of Munich (LMU Munich), is an unofficial modification and not endorsed by or affiliated with LMU Munich. It has been created to assist students, faculty, and researchers in creating presentations that align with the visual identity of LMU Munich. Users should ensure compliance with LMU Munich's branding guidelines when using this theme. The creators of this theme are not responsible for any misuse or violations of LMU Munich's branding policies.

把路何求大佬做的宁波大学毕业论文latex文稿移植到了oeverleaf一份,方便大家使用和预览效果 https://gitee.com/luheqiu/nbuthesis-eecs-latex

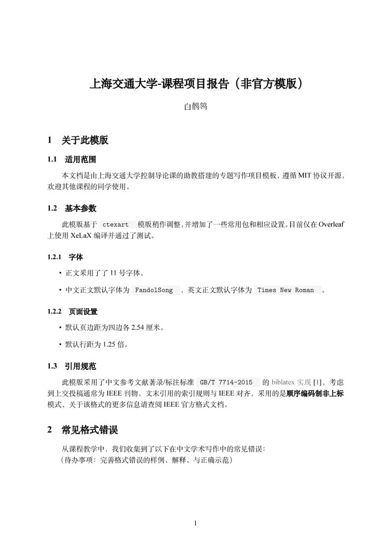
上海交通大学 非官方的日常课程报告模版(Beta)
\begin
Discover why over 20 million people worldwide trust Overleaf with their work.