overleaf template galleryLaTeX templates and examples — Recent
Discover LaTeX templates and examples to help with everything from writing a journal article to using a specific LaTeX package.

K.M. Imrul Kayes Sikdar's CV

This is a modified beamerposter template based on the Gemini theme (see https://github.com/anishathalye/gemini) and the Beamer seagull color theme. Several colored boxes made with tcolorbox are also added.

Thesis template for Autonomous Systems Lab (ASL) at Swiss Federal Institute of Technology in Zurich (ETH Zürich). (Downloaded 10 May 2016) This template is based on the IMRT Latex template by Eric A. Mueller.

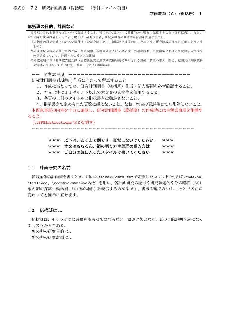
筑波大学 理工情報生命学術院 システム情報工学研究科 コンピュータサイエンス専攻 2019年度以前入学者用 修士論文テンプレートに, Overleafで使うためのUTF-8化・latexmkrcの追加などの変更を行ったものです.

高校数学~大学基礎レベルの数学の問題集(解答付き) Simple math problem set with solution.

The Quarterly Journal of Mechanics and Applied Mathematics publishes original research articles on the application of mathematics to the field of mechanics interpreted in its widest sense. In addition to traditional areas, such as fluid and solid mechanics, the editors welcome submissions relating to any modern and emerging areas of applied mathematics. For more information about the journal, see http://qjmam.oxfordjournals.org/.

Project/Dissertation or Report template to be used by MCyber students

Report on laboratory practical

Template for submission to the Canadian Journal of Economics, based on the cje document class. Source and further information for authors is available on the journal web site. This template was originally published on ShareLaTeX and subsequently moved to Overleaf in November 2019.
\begin
Discover why over 20 million people worldwide trust Overleaf with their work.