Recent

This template provides a structure for preparing NSF grant applications according to their formatting guidelines It is provided by MIT-MATH to help you use LaTeX for writing your NSF proposals. Please start by reading MIT-MATH's instructions in the Guide to Using the NSFmaster Template, and then click the button above to open the template for editing online with Overleaf.

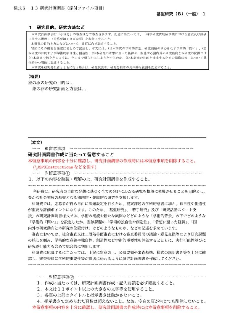
山中 卓 (大阪大学 大学院理学研究科 物理学専攻)先生が作成された科研費LaTeXを、坂東 慶太 (名古屋学院大学) が了承を得てテンプレート登録しています。 詳細はこちら↓をご確認ください。 http://osksn2.hep.sci.osaka-u.ac.jp/~taku/kakenhiLaTeX/

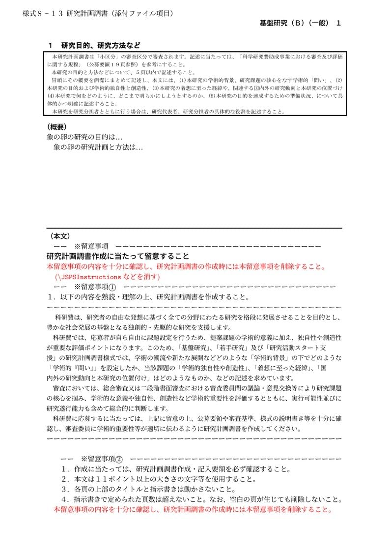
山中 卓 (大阪大学 大学院理学研究科 物理学専攻)先生が作成された科研費LaTeXを、坂東 慶太 (名古屋学院大学) が了承を得てテンプレート登録しています。 詳細はこちら↓をご確認ください。 http://osksn2.hep.sci.osaka-u.ac.jp/~taku/kakenhiLaTeX/

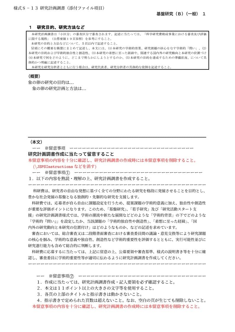
山中 卓 (大阪大学 大学院理学研究科 物理学専攻)先生が作成された科研費LaTeXを、坂東 慶太 (名古屋学院大学) が了承を得てテンプレート登録しています。 詳細はこちら↓をご確認ください。 http://osksn2.hep.sci.osaka-u.ac.jp/~taku/kakenhiLaTeX/

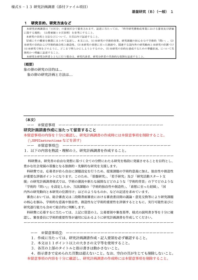
山中 卓 (大阪大学 大学院理学研究科 物理学専攻)先生が作成された科研費LaTeXを、坂東 慶太 (名古屋学院大学) が了承を得てテンプレート登録しています。 詳細はこちら↓をご確認ください。 http://osksn2.hep.sci.osaka-u.ac.jp/~taku/kakenhiLaTeX/

A template for writing project proposals based on my previous template for course reports here at IPS, Waseda University, Fukuoka, Japan

I created this template from my PhD proposal, it can be used for an MSc or PhD research proposal. The logo of Utrecht University can easily be changed with the one from own university.

This template has prepared for the official thesis proposal of Bangladesh Army University of Science & Technology, Saidpur Cantonment, Bangladesh.

Center for Computational Astrophysics (CfCA) is a branch of National Astronomical Observatory of Japan (NAOJ) and provides computational resources for astrophysicists. To use the resources, you have to submit a scientific proposal to CfCA. The application form for the submission is available from here.
\begin
Discover why over 25 million people worldwide trust Overleaf with their work.