overleaf template galleryLaTeX templates — Recent
LaTeX templates for journal articles, academic papers, CVs and résumés, presentations, and more.

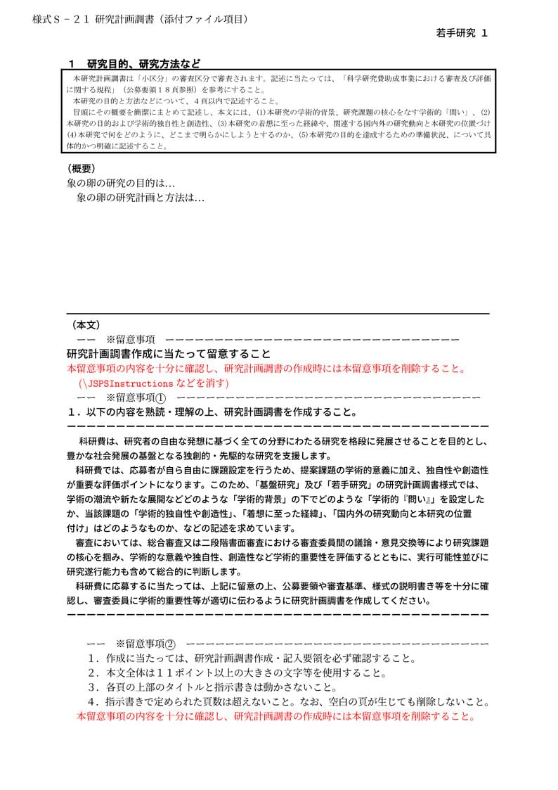
山中 卓 (大阪大学 大学院理学研究科 物理学専攻)先生が作成された科研費LaTeXを、坂東 慶太 (名古屋学院大学) が了承を得てテンプレート登録しています。 詳細はこちら↓をご確認ください。 http://osksn2.hep.sci.osaka-u.ac.jp/~taku/kakenhiLaTeX/

Abstract submission template for YQIS 2021.

Modelo para Teses e Dissertações do Programa de Pós-Graduação em Sistemas e Computação do Departamento de Informática e Matemática Aplicada da Universidade Federal do Rio Grande do Norte

Modelo de Trabalho de Conclusão de Curso com abntex2

A template for a CV

MAE 4000 Report Template

Plantilla y formulario para el anteproyecto del curso IE0499 - Proyecto Eléctrico. Incluye explicación de los requisitos.

A template for creating course worksheets. The template uses the same style file so as to avoid the need for long preamble. The 'Main Document' should be set to the worksheet you are working on.

Plantilla de laboratorios de física en el GLM.
\begin
Discover why over 25 million people worldwide trust Overleaf with their work.