LaTeX templates and examples — Two-column
Recent

Spinitron V2 Manual for Radio DJs

Official LaTeX template for Volcanica article submissions. Suitable for Research, Review, Methods, and Report article types.

Modelo de escrita de artigo científico para o INCITEL - Congresso de Iniciação Científica do Inatel.

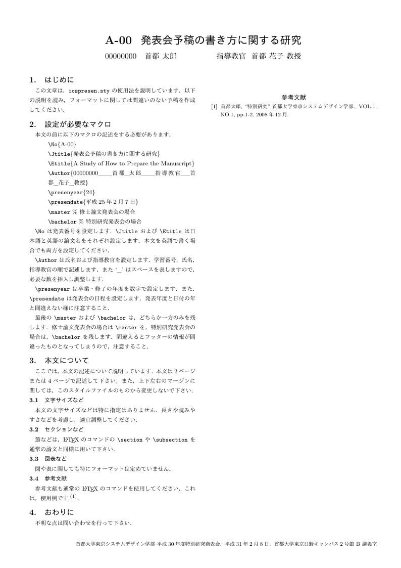
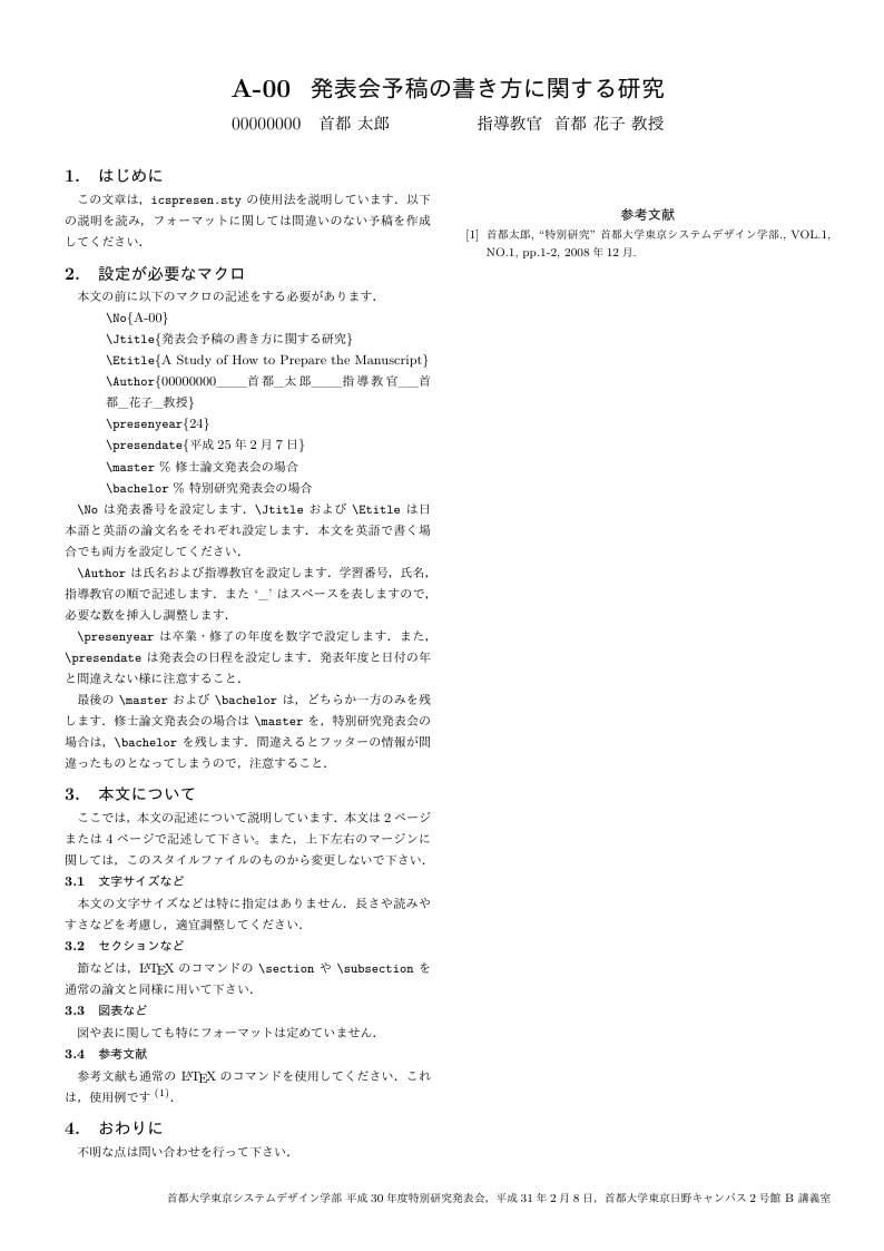
首都大学東京システムデザイン学部情報通信システムコース卒論用テンプレート Faculty of Tokyo System Design, Tokyo Metropolitan University Information and Communication System Course Graduation Template

For an electron moving in a circular path in a magnetic field, if we know the magnetic field strength, accelerating voltage, and radius of the electron's trajectory, then we can make an estimation of the electron's charge to mass ratio. We calculated an average charge to mass ratio of \(2.08 \times 10^{11} \pm 1.81 \times 10^8\) Coulombs per kilogram.

Transferencia de calor en intercambiadores depasos múltiples

Se determinan las variables relacionadas con las operaciones de transferencia de calor en flujos laminares de forma experimental para un sistema agua/aceite en régimen estacionario. Estas variables son la tasa de transferencia de calor, diferencia logarítmica de temperatura media, el coeficiente global de transferencia de calor, los coeficientes de película dentro y fuera de los tubos, viendo el efecto de la velocidad del fluido en estas variables. Además se compara el perfil de temperatura de la disposición en contra-corriente, con la disposición en co-corriente. Al final se busca establecer la relación entre los números de Nusselt y Graetz en tuberías de sección circular.

Biometric refers to the automatic identification of a person based on his or her physiological and individual characteristics that can be easily verified. Among the featured measures of this system are face, fingerprint, speech recognition, retinal and signature etc. To fortify the actual presence of a real trait against a fake self-generated sample biometric system is used. In this research paper, the focus is laid on basic techniques for security system. Face recognition. In face recognition, facial recognition algorithms identify facial features by extracting landmarks, or features, from an image of the subject’s face. [1]We can apply it to the servo motors using train database and test database. If the data matches the train database, it sends the command to the servo motors which in turn will open the door. [2]The UI displays ACCESS ACCEPTED or ACCESS DENIED based on the recognition using test and trained databases.This system is implemented using MATLAB.

2017年度人工知能学会全国大会(JSAI2017)の原稿テンプレートです。 公式のスタイルファイルをダウンロードし、文字コードをUTF-8に変換して、overleafで執筆できるようにしたものです。 下記URLの原稿執筆案内を参照し、各自の責任でお使いください。 https://www.ai-gakkai.or.jp/jsai2017/author-guideline
\begin
Discover why over 25 million people worldwide trust Overleaf with their work.