LaTeX templates and examples — XeLaTeX
Recent

An unofficial LaTeX thesis template for ShanghaiTech University. (Note: This template only works with LuaLaTeX or XeLaTeX.)

A two-day seminar on natural language processing applications and techniques, to undergraduates (diploma and bachelor programmes) at KDU College Penang, in March 2015.

LaTeX Proposal Template for the University of Chinese Academy of Sciences 国科大开题报告 LaTeX 模板

A template for Arabic Presentation

Japanese XeLaTeX

Xiamen University Tan Kah Kee College (TKKC) unofficial Latex-Beamer template. This template is adapted from XMU unofficial Beamer Theme and SudaIAI Beamer Theme, the contents, background and logo are modified.

这是成都理工大学空间科学与技术专业实习报告模板(非官方)。同时也适用于该专业大部分课程的实验报告,请注意实习报告和实验报告格式略有差异,希望使用者注意甄别并修改。 仓库地址https://github.com/PupilEarthquake/Report_CDUT

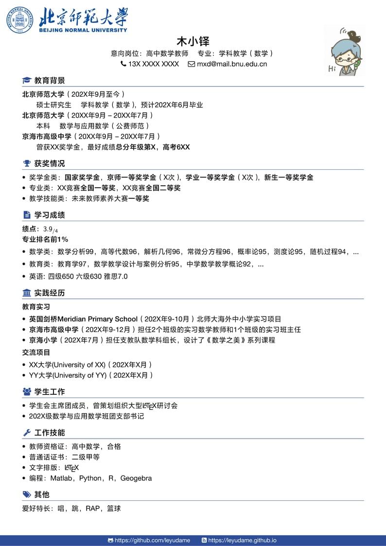
BNU中文LaTeX简历模板

Metropolis theme (https://github.com/matze/mtheme) variant with NCstate color and logos
\begin
Discover why over 20 million people worldwide trust Overleaf with their work.