LaTeX templates and examples — Journal articles
Discover a wide range of academic journal LaTeX templates for articles and papers which automatically format your manuscripts in the style required for submission to that journal.
Recent

\(LaTeX\) template for Novel Computation and Control journal of the Politehnica University Press. Contains the starting main.tex file filled with instructions and dummy text.

Research Article Template for submission to the journal Cyborg and Bionic Systems

For more information: http://journals.tubitak.gov.tr/physics The Turkish Journal of Physics is published electronically 6 times a year by the Scientific and Technological Research Council of Turkey (TÜBİTAK).

Template for the PERI - Journal of Philosophy (ISSN 2175-1811). More information: http://www.nexos.ufsc.br/index.php/peri/about/editorialPolicies#custom-2

A LaTeX template for the journal Environmetrics

This LaTeX style will be used for PVLDB (Proceedings of the VLDB Endowment) papers from Volume 14 onwards.

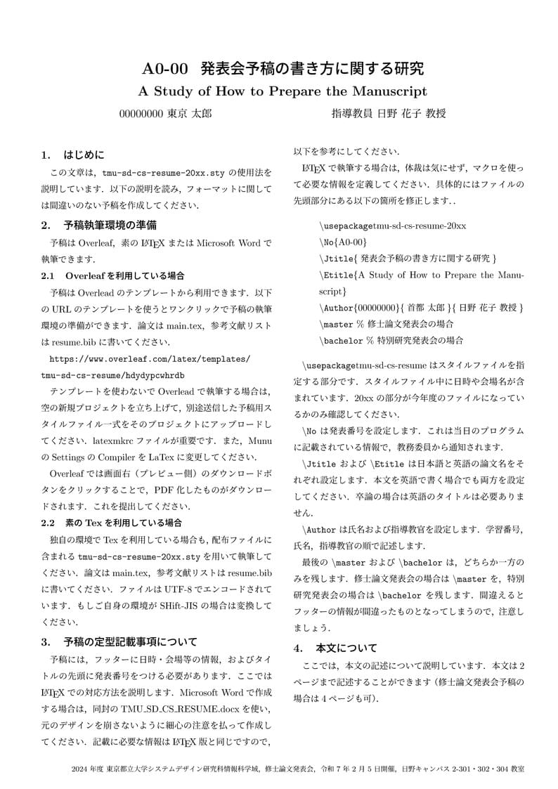
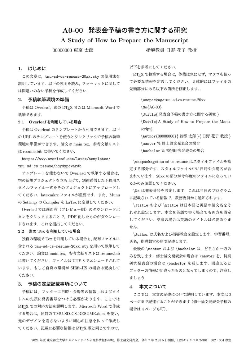
Résumé template for the Department of Information Science, Faculty of Systems Design, Tokyo Metropolitan University.

Exported from https://www.ctan.org/pkg/dccpaper

Japanese template for IEICE journals, technical reports (ieicej v3.2)
\begin
Discover why over 25 million people worldwide trust Overleaf with their work.