LaTeX templates and examples — International Languages
Recent

İstanbul Üniversitesi Fen Bilimleri Enstitüsü resmi tez şablonudur.

山中 卓 (大阪大学 大学院理学研究科 物理学専攻)先生が作成された科研費LaTeXを、坂東 慶太 (名古屋学院大学) が了承を得てテンプレート登録しています。 詳細はこちら↓をご確認ください。 http://osksn2.hep.sci.osaka-u.ac.jp/~taku/kakenhiLaTeX/

Exemple de MCOT pour les TIPE (Travaux d'Initiative Personnelle Encadrés) pour les concours d'entrée aux écoles d'ingénieurs à partir de la session 2017. L'idée est de laisser LaTeX gérer la bibliographie en la complétant au passage via l'utilisation de scholar.google.fr pour les recherches et la récupération des entrée BibTeX comme décrit dans cette vidéo.

Esta plantilla usa el tema Antibes con algunas modificaciones, respetando el uso del logotipo y la paleta de colores de la Universidad Tecnológica de Bolívar (UTB) acuerdo con el manual de identidad de la misma institución. Esta plantilla de presentación es realizada en \LaTeX, y es de uso exclusivo para los estudiantes y docentes de la Facultad de Ingeniería de la UTB. Se publica bajo licencia Creative Commons.

Esta plantilla usa el tema Antibes con algunas modificaciones, respetando el uso del logotipo y la paleta de colores de la Universidad Tecnológica de Bolívar (UTB) acuerdo con el manual de identidad de la misma institución. Esta plantilla de presentación es realizada en \LaTeX, y es de uso exclusivo para los estudiantes y docentes de la Facultad de Ingeniería de la UTB. Se publica bajo licencia Creative Commons.

Template de Relatório Técnico (Memorial Descritivo) para atividades e projetos desenvolvido em aulas práticas.

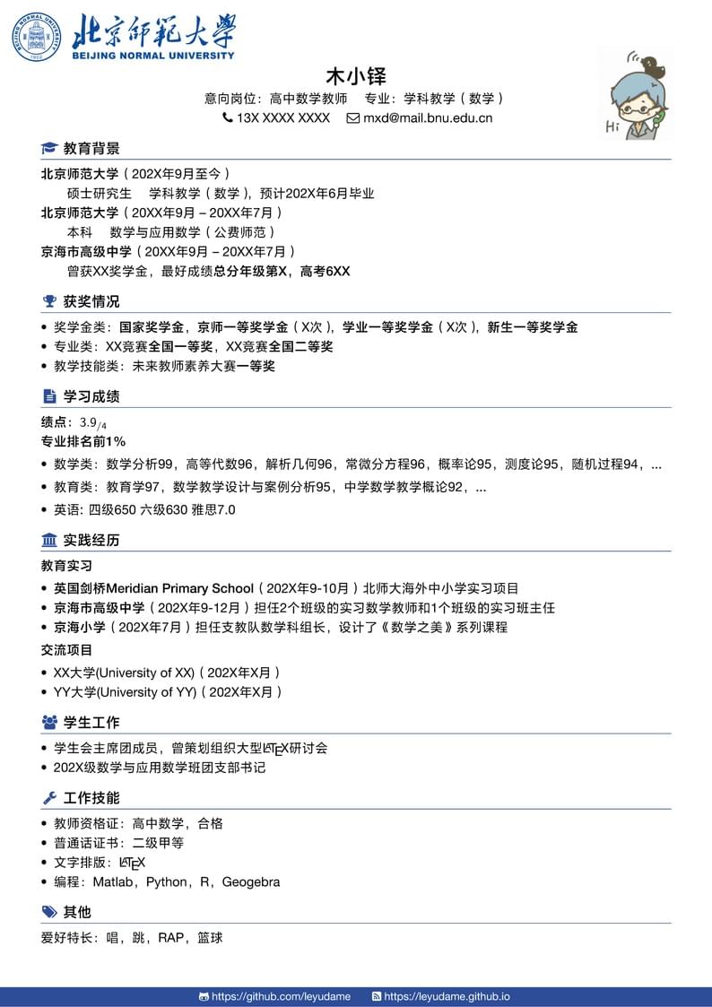
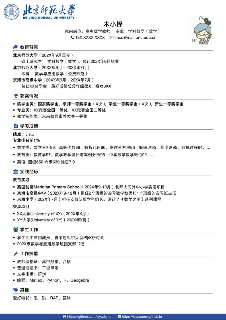
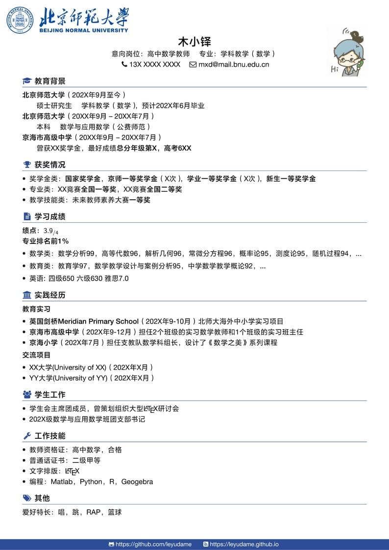
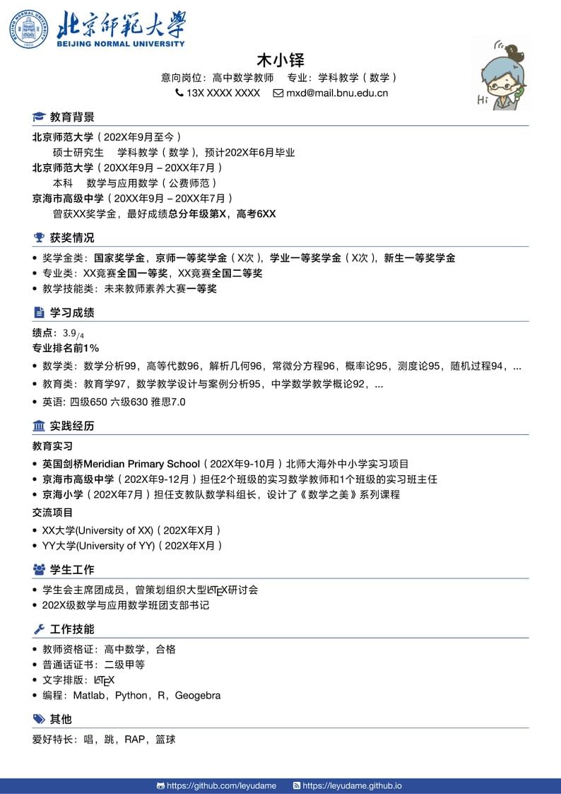
BNU中文LaTeX简历模板

Template Dissertacao Mestrado PPGI

國立中山大學碩士論文模板 Nsysu master degree thesis template GitHub link with docker latex environment: https://github.com/dan3455527/nsysu-latex-template/ **acknowledgement** optimize from: https://github.com/hasanabs/nsysu-thesis-latex-template
\begin
Discover why over 25 million people worldwide trust Overleaf with their work.